大家都在看
相关推荐

《环形战争》正式上线,因文件错误导致严重BUG

[复制链接]
转推:游戏日报 显示全部楼层 发表于 2022-9-24 19:14:03 |阅读模式 打印 上一主题 下一主题
9月23日由广州因陀罗自研自发的中世纪策略战棋类手游《环形战争》正式上线,上线当天大量玩家反馈游戏BUG问题严重影响游戏体验。
《环形战争》正式上线,因文件错误导致严重BUGs1.png


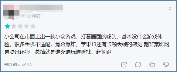
《环形战争》在上线后由大量玩家涌入各渠道评论区反馈游戏中出现的BUG,从玩家的评论中可以看到主要集中在,卡在初始界面无法进入和战斗开始后单位模型丢失这两个非常影响游戏体验的方面。同时对于能进入游戏的玩家来说游戏的优化也不尽人意。
《环形战争》正式上线,因文件错误导致严重BUGs2.png

《环形战争》正式上线,因文件错误导致严重BUGs3.png

《环形战争》正式上线,因文件错误导致严重BUGs4.png


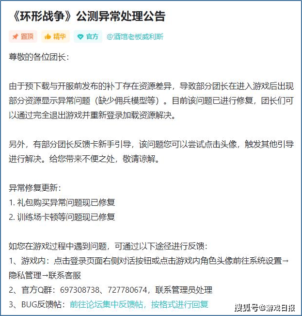
从后续官方贴出的公告来看,广州因陀罗再次犯了和前几日测试拉结尔时一样的低级错误,上次发错了安装包文件,这次又是两次补丁存在资源差异,导致玩家出现无法进入游戏和模型无法加载的问题。
《环形战争》正式上线,因文件错误导致严重BUGs5.png


除此之外还有玩家反馈,游戏氪金有点太狠了,对于习惯了开服福利的玩家们来说《环形战争》同样没有达到他们的预期,两方因素相加很多玩家给《环形战争》打上了骗氪,逼氪的标签。
《环形战争》正式上线,因文件错误导致严重BUGs6.png

《环形战争》正式上线,因文件错误导致严重BUGs7.png


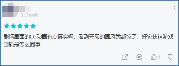
而一部分能够进入游戏的玩家还是对游戏的美工给出了较高评价,这部分玩家认为游戏美术风格高级,画面精致能给人带来眼前一亮的感觉。只是不知道他们有没有遇到其他玩家所说的问题。
《环形战争》正式上线,因文件错误导致严重BUGs8.png

《环形战争》正式上线,因文件错误导致严重BUGs9.png


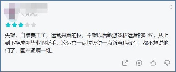
总的来说,广州因陀罗本次上线《环形战争》出现的这些问题总给人一种准备不足的感觉,并且再次出现和前几日测试《拉结尔》时类似的低级错误,不禁让人再次怀疑他们的运营能力。


原文地址:https://www.sohu.com/a/587381512_118576?sec=wd
回复

举报

0 27

精彩评论27

123457923 显示全部楼层 发表于 2022-9-24 20:07:22
占位
回复

举报

麦子971 显示全部楼层 发表于 2022-9-24 20:09:30
站位支持
回复

举报

寻梦敦煌 显示全部楼层 发表于 2022-9-24 20:10:36
我擦!我要沙发!
回复

举报

chwbn765 显示全部楼层 发表于 2022-9-24 20:12:01
顶起出售广告位
回复

举报

仙翁童子子os 显示全部楼层 发表于 2022-9-24 20:29:56
66666666666
回复

举报

喝多的板砖剂 显示全部楼层 发表于 2022-9-24 20:34:19
ovo飘过
回复

举报

weenahbp46 显示全部楼层 发表于 2022-9-24 20:37:24
我也顶起出售广告位
回复

举报

自在山高 显示全部楼层 发表于 2022-9-24 20:50:21
鼎力支持!!
回复

举报

xj844662017 显示全部楼层 发表于 2022-9-24 21:00:34
支持,赞一个
回复

举报

您需要登录后才可以回帖 登录 | 立即注册

本版积分规则

免责声明:本站部分内容来源于网络,资讯内容版权属于原创作者,本站资讯内容由第三方用户转载、聚合仅供大家交流学习,切勿用于任何商业用途;本站为部分第三方商户提供广告投放、商品零售的功能,本站严厉禁止任何违法、违规商品上架,第三方商户应保证其提供的商品符合相关法律法规,如出现触犯相关法律法规或损害他人利益的情况,由该商户承担全部责任,且本站有权无条件下架相关商品。 如果本站的任何内容侵犯了您的合法权益,请您及时与我们联系,我们会在第一时间删除相关内容。。
  • APP版下载

  • 扫码加入QQ群

  • QQ商务合作